欢迎光临厦门芯阳科技股份有限公司官方网站

当前位置

首页 > 新闻资讯 > 公司新闻
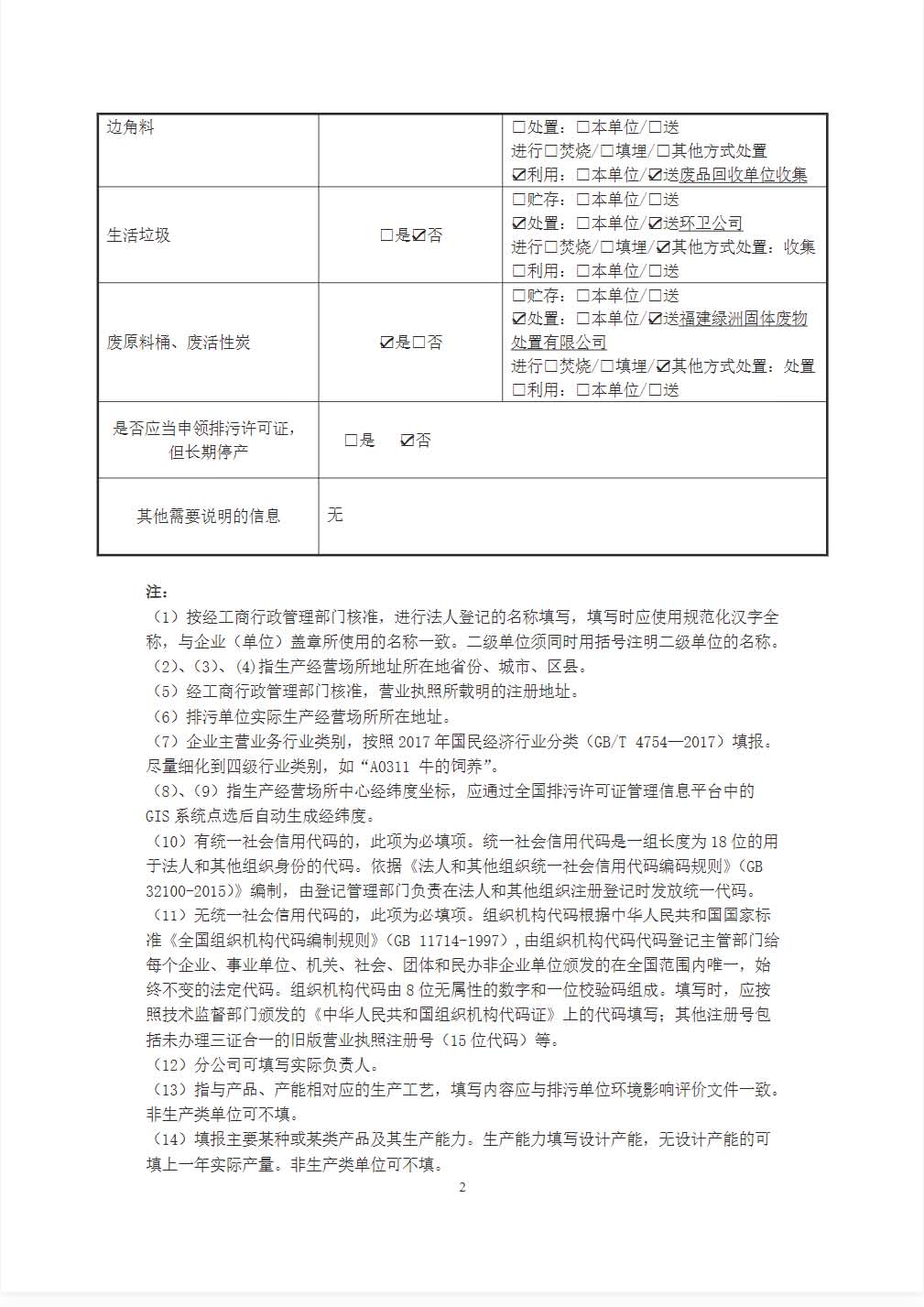
厦门芯阳科技股份有限公司固定污染源排污登记表
2022-01-10 15:41:14

产品展示

PRODUCT SHOW推荐热销新品
转换器1 转换器1查看详情
RO机3 (RO净水机) RO机3 (RO净水机)查看详情
饮水机1 (中央软水机) 饮水机1 (中央软水机)查看详情
净水器4 (RO净水机) 净水器4 (RO净水机)查看详情

联系我们

CONTACT US 更多 >>

  营销体系:王先生
  电话:0592-6535160-208 
  手机:13950199583 
  传真:0592-6535166
  邮箱:wcg@chipsun.com
 
  地址:福建省厦门市同安区五显镇布塘中路1687号